优德88官网网站
咨询电话:
0472-6208776
首页
关于优德88官网网站
优德88官网网站简介
视频简介
企业文化
走进优德88官网网站
新闻资讯
企业新闻
媒体视频
品牌产品
明胶
终端胶原卵白
质料胶原卵白
骨源磷酸氢钙
研发立异
研发效果
专利证书
投资者关系
公司通告 投资者服务
更多信息
服务中心
产品咨询
联系方法
电子地图
天下招商
圆素天猫旗舰店
中文
|
EngLish
中文
|
EngLish
首页
关于优德88官网网站
优德88官网网站简介
视频简介
企业文化
走进优德88官网网站
新闻资讯
企业新闻
媒体视频
品牌产品
明胶
终端胶原卵白
质料胶原卵白
骨源磷酸氢钙
研发立异
研发效果
专利证书
投资者关系
公司通告 投资者服务
更多信息
服务中心
产品咨询
联系方法
电子地图
天下招商
圆素天猫旗舰店
目今位置:
首页
>
新闻资讯
>
企业新闻
新闻资讯
News and information
企业新闻
Corporate news
媒体视频
Media video
企业新闻
目今位置:
首页
>
新闻资讯
>
企业新闻
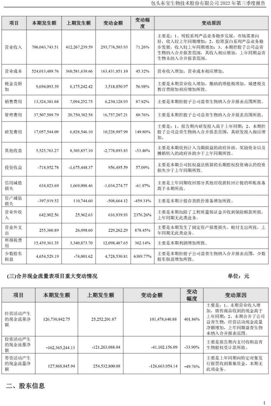
2022年优德88官网网站生物三季度报告
宣布日期:2022-10-27 | 浏览次数:
7116
首页
关于优德88官网网站
新闻资讯
品牌产品
研发立异
投资者关系
服务中心
首页
|
关于优德88官网网站
|
新闻中心
|
品牌产品
|
服务中心
版权所有 优德88官网网站 蒙ICP备10200213号-1 蒙公网安备 15029002000140号 Copyright ? 2019 All Rights Reserved.
0472-6208776
【网站地图】
【sitemap】